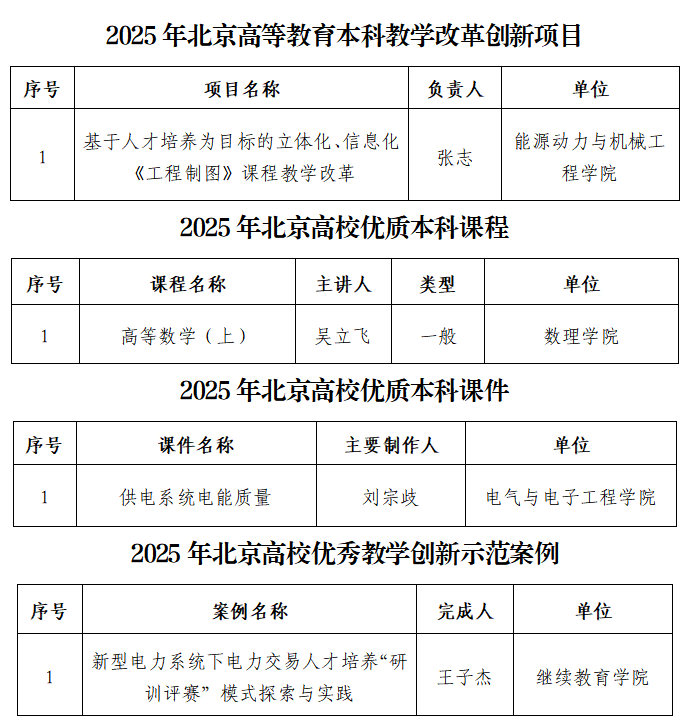
近日,北京市教育委员会公布了2025年北京高校本科教育教学系列项目评选结果。我校共获奖27项,其中继续教育类4项,包括北京高等教育本科教学改革创新项目1项、北京高校优质本科课程一般项目1项、北京高校优质本科课件1项、北京高校优秀教学创新示范案例1项。

此次获奖是市教委对我校继续教育教学工作的肯定,也为学校正在开展的教育教学思想大讨论提供了实践参考。继续教育学院将以此次获奖为契机,总结获奖经验、发挥获奖项目的示范引领作用,提升学历继续教育人才培养质量,为学校构建终身学习人才培养体系、推动继续教育事业高质量发展贡献力量。
初审:程 诚
复审:贺斌生
审核:王子杰